Accuracy Debugger (Experimental)

Dependencies

The Accuracy Debugger depends on the setup outlined in Setup. In particular, the following are required:

  1. Platform dependencies are need to be met as per Platform Dependencies

  2. The desired ML frameworks need to be installed. Accuracy debugger is verified to work with the ML framework versions mentioned at Environment Setup

The following environment variables are used inside this guide (User may change the following paths depending on their needs):

  1. RESOURCESPATH = {Path to the directory where all models and input files reside}

  2. PROJECTREPOPATH = {Path to your accuracy debugger project directory}

Supported models

The snpe-accuracy-debugger currently supports ONNX, TFLite, and Tensorflow 1.x models.

Overview

The accuracy-debugger tool finds inaccuracies in a neural-network at the layer level. The tool compares the golden outputs produced by running a model through a specific ML framework (ie. Tensorflow, Onnx, TFlite) with the results produced by running the same model through Qualcomm’s SNPE Inference Engine. The inference engine can be run on a variety of computing mediums including GPU, CPU and DSP.

The following features are available in Accuracy Debugger. Each feature can be run with its corresponding option; for example, snpe-accuracy-debugger --{option}.

  1. snpe-accuracy-debugger –framework_runner This feature uses frameworks ie. tensorflow, tflite and onnx to run the model to get intermediate outputs. Note: The argument –framewok_diagnosis has been replaced by –framework_runner. –framework_diagnosis will be deprecated in the future release.

  2. snpe-accuracy-debugger –inference_engine This feature uses SNPE engine to run the models to get intermediate outputs.

  3. snpe-accuracy-debugger –verification This feature compares the output generated by framework runner and inference engine features using the verifiers like CosineSimilarity, RtolAtol, etc.

  4. snpe-accuracy-debugger –compare_encodings This feature extracts encodings from a given SNPE DLC, compares them with the given AIMET encodings, and outputs an Excel sheet highlighting mismatches.

  5. snpe-accuracy-debugger –tensor_inspection This feature compares given target outputs with reference outputs.

  6. snpe-accuracy-debugger –quant_checker This feature is used to analyze the activations, weights and biases of all the possible quantization options available in the snpe-converters for each subsequent layer of a single model file or a directory of a model.

Tip:
  • You can use –help after the bin commands to see what other options (required or optional) you can add.

  • If no option is provided, Accuracy Debugger runs framework_runner, inference_engine, and verification sequentially.

Below are the instructons for running the Accuracy Debugger

Framework Runner

The Framework Runner feature is designed to run models with different machine learning frameworks (i.e. Tensorflow, etc). A selected model is run with a specific ML framework. Golden outputs are produced for future comparison with inference results from the Inference Engine step.

Usage

usage: snpe-accuracy-debugger --framework_runner [-h]
                                    -f FRAMEWORK [FRAMEWORK ...]
                                    -m MODEL_PATH
                                    -i INPUT_TENSOR [INPUT_TENSOR ...]
                                    -o OUTPUT_TENSOR
                                    [-w WORKING_DIR]
                                    [--output_dirname OUTPUT_DIRNAME]
                                    [-v]

Script to generate intermediate tensors from a ML Framework.

optional arguments:
     -h, --help            show this help message and exit

required arguments:
     -f FRAMEWORK [FRAMEWORK ...], --framework FRAMEWORK [FRAMEWORK ...]
                        Framework type and version, version is optional. Currently
                        supported frameworks are ["tensorflow","onnx","tflite"] case
                        insensitive but spelling sensitive
     -m MODEL_PATH, --model_path MODEL_PATH
                             Path to the model file(s).
     -i INPUT_TENSOR [INPUT_TENSOR ...], --input_tensor INPUT_TENSOR [INPUT_TENSOR ...]
                             The name, dimensions, raw data, and optionally data
                             type of the network input tensor(s) specifiedin the
                             format "input_name" comma-separated-dimensions path-
                             to-raw-file, for example: "data" 1,224,224,3 data.raw
                             float32. Note that the quotes should always be
                             included in order to handle special characters,
                             spaces, etc. For multiple inputs specify multiple
                             --input_tensor on the command line like:
                             --input_tensor "data1" 1,224,224,3 data1.raw
                             --input_tensor "data2" 1,50,100,3 data2.raw float32.
     -o OUTPUT_TENSOR, --output_tensor OUTPUT_TENSOR
                             Name of the graph's specified output tensor(s).
     optional arguments:
     -w WORKING_DIR, --working_dir WORKING_DIR
                             Working directory for the framework_runner to store
                             temporary files. Creates a new directory if the
                             specified working directory does not exist
     --output_dirname OUTPUT_DIRNAME
                             output directory name for the framework_runner to
                             store temporary files under
                             <working_dir>/framework_runner. Creates a new
                             directory if the specified working directory does not
                             exist
     -v, --verbose         Verbose printing

Please note: All the command line arguments should either be provided through command line or through the config file. They will not override those in the config file if there is overlap.

Sample Commands

snpe-accuracy-debugger \
    --framework_runner \
    --framework tensorflow \
    --model_path $RESOURCESPATH/samples/InceptionV3Model/inception_v3_2016_08_28_frozen.pb \
    --input_tensor "input:0" 1,299,299,3 $RESOURCESPATH/samples/InceptionV3Model/data/chairs.raw \
    --output_tensor InceptionV3/Predictions/Reshape_1:0

snpe-accuracy-debugger \
    --framework_runner \
    --framework onnx \
    --model_path $RESOURCESPATH/samples/dlv3onnx/dlv3plus_mbnet_513-513_op9_mod_basic.onnx \
    --input_tensor Input 1,3,513,513 $RESOURCESPATH/samples/dlv3onnx/data/00000_1_3_513_513.raw \
    --output_tensor Output

TIP:

  • a working_directory, if not otherwise specified, is generated wherever you are calling the script from; it is recommended to call all scripts from the same directory so all your outputs and results are stored under the same directory without having outputs everywhere.

  • for tensorflow it is sometimes necessary to add the :0 after the input and output node name to signify the index of the node. Notice that the :0 is dropped for onnx models.

Output

The program also creates a folder named latest found in working_directory/framework_runner which is symbolic linked to the most recently generated directory. In the example below, latest will have data that is symbol linked to the data in the most recent directory YYYY-MM-DD_HH:mm:ss. User may choose to override the directory name by passing it to –output_dirname (i.e. –output_dirname myTest1Ouput).

The float data produced by the Framework Runner step offers precise reference material for the Verification component to diagnose the accuracy of the network generated by the Inference Engine. Unless a path is otherwise specified, the Accuracy Debugger will create directories within the working_directory/framework_runner directory found in the current working directory. The directories will be named with the date and time of the program’s execution, and contain tensor data. Depending on the tensor naming convention of the model, there may be numerous sub-directories within the new directory. This occurs when tensor names include a slash “/”. For example, for the tensor names ‘inception_3a/1x1/bn/sc’, ‘inception_3a/1x1/bn/sc_internal’ and ‘inception_3a/1x1/bn’, subdirectories will be generated.

../images/framework_runner.png

The figure above shows a sample output from one of the framework_runner runs. Framework Runner basically runs inference at each op in the network. InceptionV3 and Logits contain the outputs of each layer before the last layer. Each output directory contains the .raw files corresponding to each node. Every raw file that can be seen is the output of an op. The outputs of the final layer are saved inside Predictions directory. The file framework_runner_options.json contains all the options used to run this feature.

Inference Engine

The Inference Engine feature is designed to find the outputs for a SNPE SDK compatible model. The output produced by this step can be compared with the Golden outputs produced by the framework runner step.

Usage

usage: snpe-accuracy-debugger --inference_engine [-h]
                                 [--stage {source,converted,compiled}]
                                 -r {cpu,gpu,dsp,dspv68,dspv69,dspv73,dspv75}
                                 -p ENGINE_PATH
                                 -a {aarch64-android,aarch64-android-clang6.0,aarch64-android-clang8.0,x86_64-linux-clang,x86_64-windows-msvc,wos}
                                 -l INPUT_LIST
                                 [-i INPUT_TENSOR [INPUT_TENSOR ...]]
                                 [-o OUTPUT_TENSOR] [-m MODEL_PATH]
                                 [-f FRAMEWORK [FRAMEWORK ...]]
                                 [--static_model STATIC_MODEL]
                                 [--deviceId DEVICEID] [-v]
                                 [--host_device {x86,x86_64-windows-msvc,wos}] [-w WORKING_DIR]
                                 [--output_dirname OUTPUT_DIRNAME]
                                 [--debug_mode_off] [-bbw {8,32}]
                                 [-abw {8,16}] [-wbw {8,16}]
                                 [-nif] [-nof] [-qo QUANTIZATION_OVERRIDES]
                                 [--golden_dir_for_mapping GOLDEN_DIR_FOR_MAPPING]
                                 [-mn MODEL_NAME] [--args_config ARGS_CONFIG]
                                 [--print_version PRINT_VERSION]
                                 [--perf_profile
                                 {low_balanced,balanced,high_performance,sustained_high_performance,burst,low_power_saver,power_saver,high_power_saver,system_settings}]
                                 [--offline_prepare]
                                 [--extra_converter_args EXTRA_CONVERTER_ARGS]
                                 [--extra_runtime_args EXTRA_RUNTIME_ARGS]
                                 [--profiling_level {off,basic,moderate,detailed,linting}]
                                 [--extra_quantizer_args EXTRA_QUANTIZER_ARGS]
                                 [--fine_grain_mode FINE_GRAIN_MODE]
                                 [--no_weight_quantization]
                                 [--use_symmetric_quantize_weights]
                                 [--use_enhanced_quantizer]
                                 [--htp_socs HTP_SOCS]
                                 [--use_adjusted_weights_quantizer]
                                 [--override_params]
                                 [--precision {int8,fp16,fp32}]

Script to run SNPE inference engine.

optional arguments:
-h, --help            show this help message and exit

Core Arguments:
--stage {source,converted,compiled}
                      Specifies the starting stage in the Accuracy Debugger
                      pipeline. Source: starting with a source framework model [default].
                      Compiled: starting with a model's .so binary
-r {cpu,gpu,dsp,dspv68,dspv69,dspv73,dspv75}, --runtime {cpu,gpu,dsp,dspv68,dspv69,dspv73,dspv75}
                      Runtime to be used.
-a {aarch64-android,aarch64-android-clang6.0,aarch64-android-clang8.0,x86_64-linux-clang,x86_64-windows-msvc,wos}, --architecture {aarch64-android,aarch64-android-clang6.0,aarch64-android-clang8.0,x86_64-linux-clang,x86_64-windows-msvc,wos}
                      Name of the architecture to use for inference engine.
-l INPUT_LIST, --input_list INPUT_LIST
                      Path to the input list text.

Arguments required for SOURCE stage:
-i INPUT_TENSOR [INPUT_TENSOR ...], --input_tensor INPUT_TENSOR [INPUT_TENSOR ...]
                      The name, dimension, and raw data of the network input
                      tensor(s) specified in the format "input_name" comma-
                      separated-dimensions path-to-raw-file, for example:
                      "data" 1,224,224,3 data.raw. Note that the quotes
                      should always be included in order to handle special
                      characters, spaces, etc. For multiple inputs specify
                      multiple --input_tensor on the command line like:
                      --input_tensor "data1" 1,224,224,3 data1.raw
                      --input_tensor "data2" 1,50,100,3 data2.raw.
-o OUTPUT_TENSOR, --output_tensor OUTPUT_TENSOR
                      Name of the graph's output tensor(s).
-m MODEL_PATH, --model_path MODEL_PATH
                      Path to the model file(s).
-f FRAMEWORK [FRAMEWORK ...], --framework FRAMEWORK [FRAMEWORK ...]
                     Framework type to be used, followed optionally by
                     framework version.

Arguments required for CONVERTED or COMPILED stage:
--static_model STATIC_MODEL
                     Path to the converted model.

Optional Arguments:
--precision {int8,fp16,fp32}
                     Choose the precision. Default is int8.
                     Note: This option is not applicable when --stage is set to converted or compiled.
--deviceId DEVICEID  The serial number of the device to use. If not
                     available, the first in a list of queried devices will
                     be used for validation.
-v, --verbose        Verbose printing
--host_device {x86,x86_64-windows-msvc,wos}  The device that will be running conversion. Set to x86
                     by default.
-p ENGINE_PATH, --engine_path ENGINE_PATH
                     Path to the inference engine.
-w WORKING_DIR, --working_dir WORKING_DIR
                     Working directory for the inference_engine to store
                     temporary files. Creates a new directory if the
                     specified working directory does not exist
--output_dirname OUTPUT_DIRNAME
                     output directory name for the inference_engine to
                     store temporary files under
                     <working_dir>/inference_engine. Creates a new
                     directory if the specified working directory does not
                     exist
--debug_mode_off     Specifies if wish to turn off debug_mode mode.
--print_version PRINT_VERSION
                     Print the SNPE SDK version alongside the output.
--offline_prepare    Use offline prepare to run snpe model.
-bbw {8,32}, --bias_bitwidth {8,32}
                     option to select the bitwidth to use when quantizing
                     the bias. default 8
-abw {8,16}, --act_bitwidth {8,16}
                     option to select the bitwidth to use when quantizing
                     the activations. default 8
--golden_output_reference_directory GOLDEN_OUTPUT_REFERENCE_DIRECTORY, --golden_dir_for_mapping GOLDEN_DIR_FOR_MAPPING
                     Optional parameter to indicate the directory of the
                     goldens, it's used for tensor mapping without
                     framework.
-mn MODEL_NAME, --model_name MODEL_NAME
                     Name of the desired output sdk specific model.
--args_config ARGS_CONFIG
                     Path to a config file with arguments. This can be used
                     to feed arguments to the AccuracyDebugger as an
                     alternative to supplying them on the command line.
-wbw {8,16}, --weights_bitwidth {8,16}
                     option to select the bitwidth to use when quantizing
                     the weights. default 8
-nif, --use_native_input_files
                     Specifies that the input files will be parsed in the
                     data type native to the graph. If not specified, input
                     files will be parsed in floating point.
-nof, --use_native_output_files
                     Specifies that the output files will be generated in
                     the data type native to the graph. If not specified,
                     output files will be generated in floating point.
-qo QUANTIZATION_OVERRIDES, --quantization_overrides QUANTIZATION_OVERRIDES
                     Path to quantization overrides json file.
--extra_converter_args EXTRA_CONVERTER_ARGS
                     additional converter arguments in a quoted string.
                     example: --extra_converter_args 'input_dtype=data
                     float;input_layout=data1 NCHW'
--extra_runtime_args EXTRA_RUNTIME_ARGS
                     additional net runner arguments in a quoted string.
                     example: --extra_runtime_args
                     'arg1=value1;arg2=value2'
--profiling_level {off,basic,moderate,detailed,linting}
                     Enables profiling and sets its level.
--extra_quantizer_args EXTRA_QUANTIZER_ARGS
                     additional dlc quantizer arguments in a quoted string.
                     example: --extra_runtime_args
                     'arg1=value1;arg2=value2'
--fine_grain_mode FINE_GRAIN_MODE
                      Path to the model golden outputs required to run
                      inference engine using fine-grain mode.
--no_weight_quantization
                      Generate and add the fixed-point encoding metadata but
                      keep the weights in floating point
--use_symmetric_quantize_weights
                      Use the symmetric quantizer feature when quantizing
                      the weights of the model
--use_enhanced_quantizer
                      Use the enhanced quantizer feature when quantizing the
                      model
--htp_socs HTP_SOCS   Specify SoC to generate HTP Offline Cache for.
--use_adjusted_weights_quantizer
                      Use the adjusted tf quantizer for quantizing the
                      weights only
--override_params     Use this option to override quantization parameters
                      when quantization was provided from the original
                      source framework

Please note: All the command line arguments should either be provided through command line or through the config file. They will not override those in the config file if there is overlap.

The inference engine config file can be found in {accuracy_debugger tool root directory}/python/qti/aisw/accuracy_debugger/lib/inference_engine/configs/config_files and is a JSON file. This config file stores information that helps the inference engine know which tool and parameters to read in. Each different inference engine, and possibly engine versions in certain cases, will require its own config file.

Sample Command

snpe-accuracy-debugger \
    --inference_engine \
    --framework tensorflow \
    --runtime cpu \
    --model_path $RESOURCESPATH/samples/InceptionV3Model/inception_v3_2016_08_28_frozen.pb \
    --input_tensor "input:0" 1,299,299,3 $RESOURCESPATH/samples/InceptionV3Model/data/chairs.raw \
    --output_tensor InceptionV3/Predictions/Reshape_1:0 \
    --architecture x86_64-linux-clang \
    --input_list $RESOURCESPATH/samples/InceptionV3Model/data/image_list.txt \
    --verbose

Sample Command

snpe-accuracy-debugger \
    --inference_engine \
    --framework tensorflow \
    --runtime cpu \
    --model_path $RESOURCESPATH/samples/InceptionV3Model/inception_v3_2016_08_28_frozen.pb \
    --input_tensor "input:0" 1,299,299,3 $RESOURCESPATH/samples/InceptionV3Model/data/chairs.raw \
    --output_tensor InceptionV3/Predictions/Reshape_1:0 \
    --architecture x86_64-windows-msvc \
    --input_list $RESOURCESPATH/samples/InceptionV3Model/data/image_list.txt \
    --verbose

Sample Command

snpe-accuracy-debugger \
    --inference_engine \
    --framework tensorflow \
    --runtime cpu \
    --model_path $RESOURCESPATH/samples/InceptionV3Model/inception_v3_2016_08_28_frozen.pb \
    --input_tensor "input:0" 1,299,299,3 $RESOURCESPATH/samples/InceptionV3Model/data/chairs.raw \
    --output_tensor InceptionV3/Predictions/Reshape_1:0 \
    --architecture wos \
    --input_list $RESOURCESPATH/samples/InceptionV3Model/data/image_list.txt \
    --verbose

Sample Command

snpe-accuracy-debugger \
    --inference_engine \
    --deviceId 357415c4 \
    --framework tensorflow \
    --runtime dsp \
    --architecture aarch64-android \
    --model_path $RESOURCESPATH/samples/InceptionV3Model/inception_v3_2016_08_28_frozen.pb \
    --input_tensor "input:0" 1,299,299,3 $RESOURCESPATH/samples/InceptionV3Model/data/chairs.raw \
    --output_tensor InceptionV3/Predictions/Reshape_1:0 \
    --input_list $RESOURCESPATH/samples/InceptionV3Model/data/image_list.txt \
    --verbose

Tip:

  • for –runtime (-r) dsp is used for snpe-net-run

  • the input_tensor (–i) and output_tensor (-o) does not need the :0 indexing like when runing tensorflow framework runner

  • two files, namely tensor_mapping.json and snpe_model_graph_struct.json are generated to be used in verification, be sure to locate these 2 files in the working_directory/inference_engine/latest

  • framework and golden_dir_for_mapping, or just golden_dir_for_mapping itself is an alternative to the original model to be provided to generate the tensor_mapping.json, however, providing only the golden_dir_for_mapping, the get_tensor_mapping module will try it’s best to map but it is not guaranteed the mapping would be 100% accurate.

  • Before running the snpe-accuracy-debugger on a Windows x86 system/Windows on Snapdragon system, ensure that you have configured the environment. And, Specify the host and target machine as x86_64-windows-msvc/wos respectively.

  • Note that snpe-accuracy-debugger on Windows x86 system is tested only for CPU runtime currently.

Output

Once the inference engine has finished running, it will store the output in the specified directory (or the current working directory by default) and store the files in that folder. By default, it will store the output in working_directory/inference_engine in the current working directory.

../images/inference_engine_1.png

The figure above shows the sample output from one of the runs of inference engine step. The output directory contains raw files. Each raw file is an output of an op involved in various layers in the network. File input_list.txt and the directory input_list_files contain the path for sample test images. inference_engine_options.json contains all the options with which this run was launched. In addition to generating the .raw files, inference_engine also generates the model’s graph structure in a .json file. The name of the file is the same as the name of the protobuf model file. The file base.dlc is the converted model graph. The file model_graph_struct.json aids in providing the structure related information of the converted model graph during the verification step. Specifically, it helps with organizing the nodes in order (for e.g. the beginning nodes should come earlier than ending nodes). It helps to see the nodes in a streamlined manner. Finally, tensor_mapping json file contains a mapping of the various intermediate output file names generated from the framework runner step and the inference engine step.

../images/inference_engine_2.png

The created .raw files are organized in the same manner as framework_runner (see above).

Verification

The Verification step compares the output (from the intermediate tensors of a given model) produced by framework diagonsis step with the one that’s produced by the inference engine step. Once the comparison is complete the verification results are compiled and displayed visually in a format that can be easily interpreted by the user.

There are different types of verifiers for e.g.: CosineSimilarity, RtolAtol, etc. To see what all verifiers are there please use the –help option like ./snpe_accuracy_debugger –verification –help. Each verifier compares the Framework Runner and Inference Engine output using an error metric. It also prepares reports and/or visualizations to help the user analyze the network’s error data.

Usage

usage: snpe-accuracy-debugger --verification [-h]
                              --default_verifier DEFAULT_VERIFIER
                              [DEFAULT_VERIFIER ...]
                              --golden_output_reference_directory
                              GOLDEN_OUTPUT_REFERENCE_DIRECTORY
                              --inference_results INFERENCE_RESULTS
                              [--tensor_mapping TENSOR_MAPPING]
                              [--qnn_model_json_path QNN_MODEL_JSON_PATH]
                              [--dlc_path DLC_PATH]
                              [--verifier_config VERIFIER_CONFIG]
                              [--graph_struct GRAPH_STRUCT] [-v]
                              [-w WORKING_DIR]
                              [--output_dirname OUTPUT_DIRNAME]
                              [--args_config ARGS_CONFIG]
                              [--target_encodings TARGET_ENCODINGS]
                              [-e ENGINE [ENGINE ...]]

Script to run verification.

required arguments:
  --default_verifier DEFAULT_VERIFIER [DEFAULT_VERIFIER ...]
                        Default verifier used for verification. The options
                        "RtolAtol", "AdjustedRtolAtol", "TopK", "L1Error",
                        "CosineSimilarity", "MSE", "MAE", "SQNR", "ScaledDiff"
                        are supported. An optional list of hyperparameters can
                        be appended. For example: --default_verifier
                        rtolatol,rtolmargin,0.01,atolmargin,0.01 An optional
                        list of placeholders can be appended. For example:
                        --default_verifier CosineSimilarity param1 1 param2 2.
                        to use multiple verifiers, add additional
                        --default_verifier CosineSimilarity
  --golden_output_reference_directory GOLDEN_OUTPUT_REFERENCE_DIRECTORY, --framework_results GOLDEN_OUTPUT_REFERENCE_DIRECTORY
                        Path to root directory of golden output files. Paths
                        may be absolute, or relative to the working directory.
  --inference_results INFERENCE_RESULTS
                        Path to root directory generated from inference engine
                        diagnosis. Paths may be absolute, or relative to the
                        working directory.

optional arguments:
  --tensor_mapping TENSOR_MAPPING
                        Path to the file describing the tensor name mapping
                        between inference and golden tensors.
  --qnn_model_json_path QNN_MODEL_JSON_PATH
                        Path to the qnn model net json, used for transforming
                        axis of golden outputs w.r.t to qnn outputs. Note:
                        Applicable only for QNN
  --dlc_path DLC_PATH   Path to the dlc file, used for transforming axis of
                        golden outputs w.r.t to target outputs. Note:
                        Applicable for QAIRT/SNPE
  --verifier_config VERIFIER_CONFIG
                        Path to the verifiers' config file
  --graph_struct GRAPH_STRUCT
                        Path to the inference graph structure .json file. This
                        file aids in providing structure related information
                        of the converted model graph during this stage.Note:
                        This file is mandatory when using ScaledDiff verifier
  -v, --verbose         Verbose printing
  -w WORKING_DIR, --working_dir WORKING_DIR
                        Working directory for the verification to store
                        temporary files. Creates a new directory if the
                        specified working directory does not exist
  --output_dirname OUTPUT_DIRNAME
                        output directory name for the verification to store
                        temporary files under <working_dir>/verification.
                        Creates a new directory if the specified working
                        directory does not exist
  --args_config ARGS_CONFIG
                        Path to a config file with arguments. This can be used
                        to feed arguments to the AccuracyDebugger as an
                        alternative to supplying them on the command line.
  --target_encodings TARGET_ENCODINGS
                        Path to target encodings json file.

Arguments for generating Tensor mapping (required when --tensor_mapping is not specified):
  -e ENGINE [ENGINE ...], --engine ENGINE [ENGINE ...]
                        Name of engine(qnn/snpe) that is used for running
                        inference.

Please note: All the command line arguments should either be provided through command line or through the config file. They will not override those in the config file if there is overlap.

The main verification process run using snpe-accuracy-debugger -–verification optionally uses –tensor_mapping and -–graph_struct to find files to compare. These files are generated by the inference engine step, and should be supplied to verification for best results. By default they are named tensor_mapping.json and {model name}_graph_struct.json, and can be found in the output directory of the inference engine results.

Sample Command

Compare output of framework runner with inference engine:

snpe-accuracy-debugger \
    --verification \
    --default_verifier CosineSimilarity param1 1 param2 2 \
    --default_verifier SQNR param1 5 param2 1 \
    --golden_output_reference_directory $PROJECTREPOPATH/working_directory/framework_runner/2022-10-31_17-07-58/ \
    --inference_results $PROJECTREPOPATH/working_directory/inference_engine/latest/output/Result_0/ \
    --tensor_mapping $PROJECTREPOPATH/working_directory/inference_engine/latest/tensor_mapping.json \
    --graph_struct $PROJECTREPOPATH/working_directory/inference_engine/latest/snpe_model_graph_struct.json

Tip:

  • If you passed multiple images in the image_list.txt from run inference engine diagnosis, you’ll receive multiple output/Result_x, choose result that matches the input you used for framework runner for comparison (ie. in framework you used chair.raw and inference chair.raw was the first item in the image_list.txt then choose output/Result_0, if chair.raw was the second item in image_list.txt, then choose output/Result_1).

  • It is recommended to always supply –graph_struct and –tensor_mapping to the command as it is used to line up the report and find the corresponding files for comparison. if –tensor_mapping did not get generated from previous steps, you can supplement with –model_path, –engine, –framework to have module generate tensor_mapping during runtime.

  • You can also compare inference_engine outputs to inference_engine outputs by passing the /output of the inference_engine output to the –framework_results. If you want the outputs to be exact-name-matching, then you do not need to provide a tensor_mapping file.

  • Note that if you need to generate a tensor mapping instead of providing a path to pre-existing tensor mapping file. You can provide the –model_path option.

Verifier uses two optional config files. The first file is used to prefer parameters to specific verifiers, as well as which tensors to use these verifiers on. The second file is used to map tensor names from inference_engine to framework_runner, since certain tensors generated by framework_runner have different names than tensors generated by inference_engine.

Verifier Config:

The verifier config file is a JSON file that tells verification which verifiers (asides from the default verifier) to use and with which parameters and on what specific tensors. If no config file is provided, the tool will only use the default verifier specified from the command line, with its default parameters, on all the tensors. The JSON file is keyed by verifier names, with each verifier as its own dictionary keyed by “parameters” and “tensors”.

Config File

```json
{
  "MeanIOU": {
      "parameters": {
          "background_classification": 1.0
      },
      "tensors": [["Postprocessor/BatchMultiClassNonMaxSuppression_boxes", "detection_classes:0"]]
  },
  "TopK": {
      "parameters": {
          "k": 5,
          "ordered": false
      },
      "tensors": [["Reshape_1:0"], ["detection_classes:0"]]
  }
}
```

Note that the “tensors” field is a list of lists. This is done because specific verifiers (e.g. MeanIOU) runs on two tensor at a time. Hence the two tensors are placed in a list. Otherwise if a verifier only runs on one tensor, it will have a list of lists with only one tensor name in each list.

Compare Encodings

The Compare Encodings feature is designed to compare SNPE DLC encodings with AIMET encodings. It takes a SNPE DLC file and AIMET encoding JSON files as inputs. This feature:

  1. Extracts encodings from the given SNPE DLC file

  2. Compares extracted SNPE encodings with given AIMET encodings

  3. Writes results to an Excel file that highlights mismatches

  4. Warns the user if any encodings are present in SNPE and missing from AIMET and vice-versa

  5. Writes the extracted SNPE encodings to a JSON file for reference

Usage

usage: snpe-accuracy-debugger --compare_encodings [-h]
                             --input INPUT
                             --aimet_encodings_json AIMET_ENCODINGS_JSON
                             [--precision PRECISION]
                             [--params_only]
                             [--activations_only]
                             [--specific_node SPECIFIC_NODE]
                             [--working_dir WORKING_DIR]
                             [--output_dirname OUTPUT_DIRNAME]
                             [-v]

Script to compare SNPE encodings with AIMET encodings

optional arguments:
  -h, --help            Show this help message and exit

required arguments:
  --input INPUT
                        Path to SNPE DLC file
  --aimet_encodings_json AIMET_ENCODINGS_JSON
                        Path to AIMET encodings JSON file

optional arguments:
  --precision PRECISION
                        Number of decimal places up to which comparison will be done; default is 17
  --params_only         Compare only parameters in the encodings
  --activations_only    Compare only activations in the encodings
  --specific_node SPECIFIC_NODE
                        Display encoding differences for the given node
  --working_dir WORKING_DIR
                        Working directory to store temporary files; the directory is created if it does not already exist
  --output_dirname OUTPUT_DIRNAME
                        Output directory to store temporary files under <working_dir>/compare_encodings; the directory is created if it does not already exist
  -v, --verbose         Verbose printing

Sample Commands

# Compare both params and activations
snpe-accuracy-debugger \
    --compare_encodings \
    --input mv2_quantized.dlc \
    --aimet_encodings_json aimet_encodings.json

# Compare only params
snpe-accuracy-debugger \
    --compare_encodings \
    --input mv2_quantized.dlc \
    --aimet_encodings_json aimet_encodings.json \
    --params_only

# Compare only activations
snpe-accuracy-debugger \
    --compare_encodings \
    --input mv2_quantized.dlc \
    --aimet_encodings_json aimet_encodings.json \
    --activations_only

# Compare only a specific encoding
snpe-accuracy-debugger \
    --compare_encodings \
    --input mv2_quantized.dlc \
    --aimet_encodings_json aimet_encodings.json \
    --specific_node /1/Conv_output_0

Tip

A working_directory is generated at the location this script is called from unless otherwise specified.

Output

The program creates a directory named latest in working_directory/compare_encodings which is symbolically linked to the most recently generated directory. In the example below, latest will have data that is symlinked to the data in the most recent directory YYYY-MM-DD_HH:mm:ss. Users may choose to override the directory name by passing it to –output_dirname, e.g., –output_dirname myTest.

../images/compare_encodings.png

The figure above shows a sample output from a compare_encodings run. The following details what each file contains.

  • compare_encodings_options.json contains all the options used to run this feature

  • encodings_diff.xlsx contains comparison results with mismatches highlighted

  • extracted_encodings.json contains extracted SNPE encodings

  • log.txt contains log statements for the run

Tensor inspection

Tensor inspection feature compares given reference output and target output tensors and dumps various statistics to represent differences between them.

The Tensor inspection feature can:

  1. Plot histograms for golden and target tensors

  2. Plot a graph indicating deviation between golden and target tensors

  3. Plot a cumulative distribution graph (CDF) for golden vs target tensors

  4. Plot a density (KDE) graph for target tensor highlighting target min/max and calibrated min/max values

  5. Create a CSV file containing information about: target min/max; calibrated min/max; golden output min/max; target/calibrated min/max differences; and computed metrics (verifiers).

Note

Only data with matching target/golden filenames is inspected; other data is ignored.
This feature expects the golden and target tensors to have the same dimensions, datatypes, and layouts.
Calibrated min/max values are extracted from a user provided encodings file. If an encodings file is not provided, density plot will be skipped and also the CSV summary output will not include calibrated min/max information.

Usage

usage: snpe-accuracy-debugger --tensor_inspection [-h]
                        --golden_data GOLDEN_DATA
                        --target_data TARGET_DATA
                        --verifier VERIFIER [VERIFIER ...]
                        [-w WORKING_DIR]
                        [--data_type {int8,uint8,int16,uint16,float32}]
                        [--target_encodings TARGET_ENCODINGS]
                        [-v]

Script to inspection tensor.

required arguments:
  --golden_data GOLDEN_DATA
                        Path to golden/framework outputs folder. Paths may be absolute or
                        relative to the working directory.
  --target_data TARGET_DATA
                        Path to target outputs folder. Paths may be absolute or relative to the
                        working directory.
  --verifier VERIFIER [VERIFIER ...]
                        Verifier used for verification. The options "RtolAtol",
                        "AdjustedRtolAtol", "TopK", "L1Error", "CosineSimilarity", "MSE", "MAE",
                        "SQNR", "MeanIOU", "ScaledDiff" are supported.
                        An optional list of hyperparameters can be appended, for example:
                        --verifier rtolatol,rtolmargin,0.01,atolmargin,0,01.
                        To use multiple verifiers, add additional --verifier CosineSimilarity

optional arguments:
  -w WORKING_DIR, --working_dir WORKING_DIR
                        Working directory to save results. Creates a new directory if the
                        specified working directory does not exist
  --data_type {int8,uint8,int16,uint16,float32}
                        DataType of the output tensor.
  --target_encodings TARGET_ENCODINGS
                        Path to target encodings json file.
  -v, --verbose         Verbose printing

Sample Commands

# Basic run
snpe-accuracy-debugger --tensor_inspection \
    --golden_data golden_tensors_dir \
    --target_data target_tensors_dir \
    --verifier sqnr

# Pass target encodings file and enable multiple verifiers
snpe-accuracy-debugger --tensor_inspection \
    --golden_data golden_tensors_dir \
    --target_data target_tensors_dir \
    --verifier mse \
    --verifier sqnr \
    --verifier rtolatol,rtolmargin,0.01,atolmargin,0.01 \
    --target_encodings reference_encodings.json

Tip

A working_directory is generated from wherever this script is called from unless otherwise specified.

../images/tensor_inspection.png

The figure above shows a sample output from a Tensor inspection run. The following details what each file contains.

  • Each tensor will have its own directory; the directory name matches the tensor name.

    • CDF_plots.html – Golden vs target CDF graph

    • Diff_plots.html – Golden and target deviation graph

    • Distribution_min-max.png – Density plot for target tensor highlighting target vs calibrated min/max values

    • Histograms.html – Golden and target histograms

    • golden_data.csv – Golden tensor data

    • target_data.csv – Target tensor data

  • log.txt – Log statements from the entire run

  • summary.csv – Target min/max, calibrated min/max, golden output min/max, target vs calibrated min/max differences, and verifier outputs

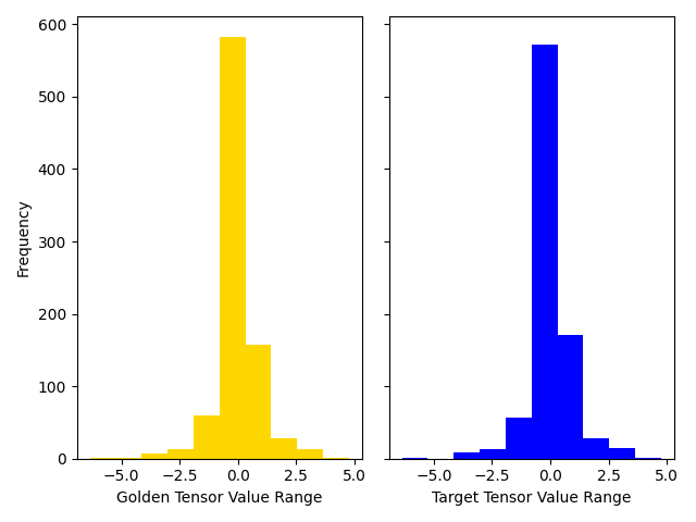
Histogram Plots

  1. Comparison: We compare histograms for both the golden data and the target data.

  2. Overlay: To enhance clarity, we overlay the histograms bin by bin.

  3. Binned Ranges: Each bin represents a value range, showing the frequency of occurrence.

  4. Visual Insight: Overlapping histograms reveal differences or similarities between the datasets.

  5. Interactive: Hover over histograms to get tensor range and frequencies for the dataset.

Cumulative Distribution Function (CDF) Plots

  1. Overview: CDF plots display the cumulative probability distribution.

  2. Overlay: We superimpose CDF plots for golden and target data.

  3. Percentiles: These plots illustrate data distribution across different percentiles.

  4. Hover Details: Exact cumulative probabilities are available on hover.

Tensor Difference Plots

  1. Inspection: We generate plots highlighting differences between golden and target data tensors.

  2. Scatter and Line: Scatter plots represent tensor values, while line plots show differences at each index.

  3. Interactive: Hover over points to access precise values.

Tensor Mapping:

Tensor mapping is a JSON file keyed by inference tensor names, of framework tensor names. If the tensor mapping is not provided, the tool will assume inference and golden tensor names are identical.

Tensor Mapping File

```json
{
  "Postprocessor/BatchMultiClassNonMaxSuppression_boxes": "detection_boxes:0",
  "Postprocessor/BatchMultiClassNonMaxSuppression_scores": "detection_scores:0"
}
```

Output

Verification’s output is divided into different verifiers. For example, if both RtolAtol and TopK verifiers are used, there will be two sub-folders named “RtolAtol” and “TopK”. Availble verifiers can be found by just issuing –help option.

../images/verification_1.png

Under each sub-folder, the verification analysis for each tensor is organized similar to how framework_runner and inference_engine (see above) are organized. For each tensor, a CSV and HTML file is generated. In addition to the tensor-specific analysis, the tool also generates a summary CSV and HTML file which summarizes the data from all verifiers and their subsequent tensors. The following figure shows how a sample summary generated in the verification step looks. Each row in this summary corresponds to one tensor name that is identified by the framework runner and inference engine steps. The final column shows cosinesimilarity score which can vary between 0 to 1 (this range might be different for other verifiers). If the score is high enough then it means that the result produced by both the steps for that particular tensor are fairly similar. However, if the score is too low then it gives the developer a point of inspection. The developer can then further investigate those specific tensors (if multiple) into details. Developer should inspect tensors from top-to-bottom order, meaning if a tensor is broken at an earlier node, anything that was generated post that node is unreliable until that node is properly fixed. Hence, this process might help in improving the overall accuracy of the sdk. That is how this tool helps in debugging.

../images/verification_2.png

Run SNPE Accuracy Debugger E2E:

This feature is designed to run the framework runner, inference engine, and verification features sequentially with a single command to debug the model. It provides quick analysis to identify layers of model causing accuracy deviation. Additionally, tensor inspection (when –enable_tensor_inspection is passed) is executed which dumps various plots for all intermediate outputs.

Usage

usage: snpe-accuracy-debugger [--framework_runner] [--inference_engine] [--verification] [-h]

Script that runs Framework Runner, Inference Engine or Verification.

Arguments to select which component of the tool to run.  Arguments are mutually exclusive (at most 1 can be selected).  If none are selected, then all components are run:
--framework_runner Run framework
--inference_engine    Run inference engine
--verification        Run verification

optional arguments:
-h, --help            Show this help message. To show help for any of the
                      components, run script with --help and --<component>.
                      For example, to show the help for Framework Runner,
                      run script with the following: --help
                      --framework_runner
usage: snpe-accuracy-debugger [-h] -f FRAMEWORK [FRAMEWORK ...] -m MODEL_PATH
                          -i INPUT_TENSOR [INPUT_TENSOR ...] -o
                          OUTPUT_TENSOR -r RUNTIME -a
                          {aarch64-android,x86_64-linux-clang}
                          -l INPUT_LIST --default_verifier DEFAULT_VERIFIER
                          [DEFAULT_VERIFIER ...] [-v] [-w WORKING_DIR]
                          [--output_dirname OUTPUT_DIRNAME]
                          [--deep_analyzer {modelDissectionAnalyzer}]

Options for running the Accuracy Debugger components

optional arguments:
-h, --help            show this help message and exit

Arguments required by both Framework Runner and Inference Engine:
   -f FRAMEWORK [FRAMEWORK ...], --framework FRAMEWORK [FRAMEWORK ...]
                          Framework type and version, version is optional.
   -m MODEL_PATH, --model_path MODEL_PATH
                          Path to the model file(s).
   -i INPUT_TENSOR [INPUT_TENSOR ...], --input_tensor INPUT_TENSOR [INPUT_TENSOR ...]
                          The name, dimensions, raw data, and optionally data
                          type of the network input tensor(s) specifiedin the
                          format "input_name" comma-separated-dimensions path-
                          to-raw-file, for example: "data" 1,224,224,3 data.raw
                          float32. Note that the quotes should always be
                          included in order to handle special characters,
                          spaces, etc. For multiple inputs specify multiple
                          --input_tensor on the command line like:
                          --input_tensor "data1" 1,224,224,3 data1.raw
                          --input_tensor "data2" 1,50,100,3 data2.raw float32.
   -o OUTPUT_TENSOR, --output_tensor OUTPUT_TENSOR
                          Name of the graph's specified output tensor(s).

Arguments required by Inference Engine:
-r RUNTIME, --runtime RUNTIME
                      Runtime to be used for inference.
-a {aarch64-android,x86_64-linux-clang}, --architecture {aarch64-android,x86_64-linux-clang}
                      Name of the architecture to use for inference engine.
-l INPUT_LIST, --input_list INPUT_LIST
                      Path to the input list text.

Arguments required by Verification:
--default_verifier DEFAULT_VERIFIER [DEFAULT_VERIFIER ...]
                      Default verifier used for verification. The options
                      "RtolAtol", "AdjustedRtolAtol", "TopK", "L1Error",
                      "CosineSimilarity", "MSE", "MAE", "SQNR", "MeanIOU",
                      "ScaledDiff" are supported. An optional list of
                      hyperparameters can be appended. For example:
                      --default_verifier
                      rtolatol,rtolmargin,0.01,atolmargin,0,01. An optional
                      list of placeholders can be appended. For example:
                      --default_verifier CosineSimilarity param1 1 param2 2.
                      to use multiple verifiers, add additional
                      --default_verifier CosineSimilarity

optional arguments:
-v, --verbose         Verbose printing
-w WORKING_DIR, --working_dir WORKING_DIR
                      Working directory for the wrapper to store temporary
                      files. Creates a new directory if the specified
                      working directory does not exitst.
--output_dirname OUTPUT_DIRNAME
                      output directory name for the wrapper to store
                      temporary files under <working_dir>/wrapper. Creates a
                      new directory if the specified working directory does
                      not exist
--golden_output_reference_directory
                      Optional parameter to indicate the directory of the golden reference outputs.
                      When this option is provided, the framework runner is step skipped.
                      In inference engine step, it's used for tensor mapping without a framework.
                      In verification step, it's used as a reference to compare
                      outputs produced in the inference engine step.
--enable_tensor_inspection
                      Plots graphs (line, scatter, CDF etc.) for each
                      layer's output. Additionally, summary sheet will have
                      more details like golden min/max, target min/max etc.,
--deep_analyzer {modelDissectionAnalyzer}
                      Deep Analyzer to perform deep analysis

Sample Command

snpe-accuracy-debugger \
    --framework tensorflow \
    --runtime cpu \
    --model_path $RESOURCESPATH/samples/InceptionV3Model/inception_v3_2016_08_28_frozen.pb \
    --input_tensor "input:0" 1,299,299,3 $RESOURCESPATH/samples/InceptionV3Model/data/chairs.raw \
    --output_tensor InceptionV3/Predictions/Reshape_1:0 \
    --architecture x86_64-linux-clang \
    --input_list $RESOURCESPATH/samples/InceptionV3Model/data/image_list.txt \
    --default_verifier CosineSimilarity \
    --enable_tensor_inspection \
    --verbose

Note

The –enable_tensor_inspection argument significantly increases overall execution time when used with large models. To speed up execution, omit this argument.

Output

The program creates framework_runner, inference_engine, verification, and wrapper output directories as below:

../images/oneshot-layerwise.png
  • framework_runner – Contains a timestamped directory that contains the intermediate layer outputs (framework) stored in .raw format as described in the framework runner step.

  • inference_engine – Contains a timestamped directory that contains the intermediate layer outputs (inference engine) stored in .raw format as described in the inference engine step.

  • verification directory – Contains a timestamped directory that contains the following:

    • A directory for each verifier specified while running oneshot; it contains CSV and HTML files with metric details for each layer output

    • tensor_inspection – Individual directories for each layer’s output with the following contents:

      • CDF_plots.png – Golden vs target CDF graph

      • Diff_plots.png – Golden and target deviation graph

      • Histograms.png – Golden and target histograms

      • golden_data.csv – Golden tensor data

      • target_data.csv – Target tensor data

    • summary.csv – Report for verification results of each layers output

  • Wrapper directory containing log.txt with the entire log for the run.

Note: Except wrapper directory all other directories will have a folder called latest which is a symlink to the latest run’s corresponding timestamped directory.

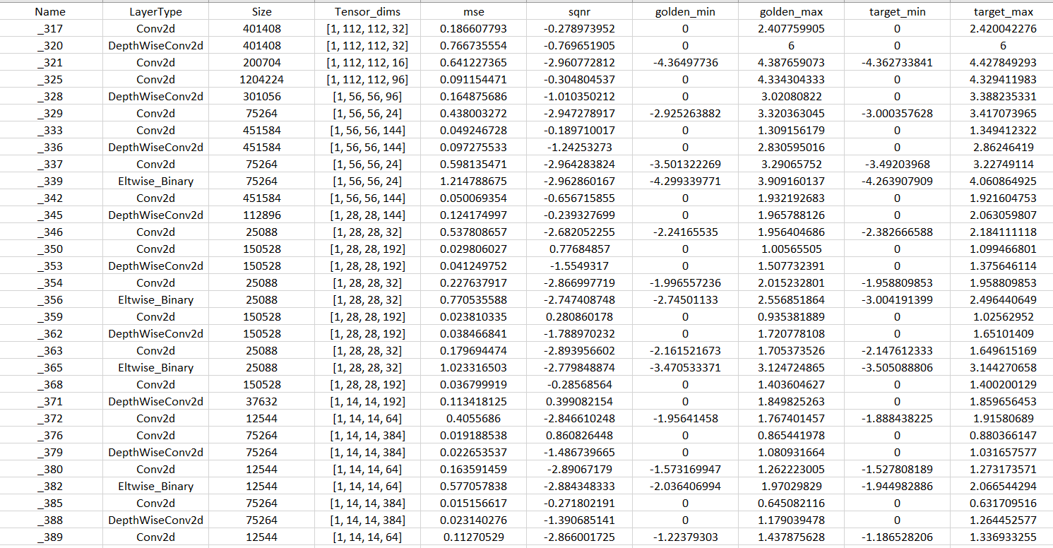
Snapshot of summary.csv file:

../images/oneshot_summary.png

Understanding the oneshot-layerwise report:

Column

Description

Name

Output name of the current layer

Layer Type

Type of the current layer

Size

Size of this layer’s output

Tensor_dims

Shape of this layer’s output

<Verifier name>

Verifier value of the current layer output compared to reference output

golden_min

minimum value in the reference output for current layer

golden_max

maximum value in the reference output for current layer

target_min

minimum value in the target output for current layer

target_max

maximum value in the target output for current layer

Quantization Checker

The quantization checker analyzes activations, weights, and biases of a given model. It provides:

  1. Comparision between quantized and unquantized weights and biases

  2. Analysis on unquantized weights, biases, and activations

  3. Results in csv, html, or plots

  4. Problematic weights and biases for a given bitwidth quantization

Usage

usage: qnn-accuracy-debugger --quant_checker [-h] \
                            --model_path \
                            --input_tensor \
                            --config_file \
                            --framework \
                            --input_list \
                            --output_tensor \
                            [--engine_path] \
                            [--working_dir] \
                            [--quantization_overrides] \
                            [--extra_converter_args] \
                            [--bias_width] \
                            [--weights_width] \
                            [--host_device] \
                            [--deviceId] \
                            [--generate_csv] \
                            [--generate_plots] \
                            [--per_channel_plots] \
                            [--golden_output_reference_directory] \
                            [--output_dirname]
                            [--verbose]

Sample quant_checker_config_file

{
“WEIGHT_COMPARISON_ALGORITHMS”: [

{“algo_name”:”minmax”,”threshold”:”10”}, {“algo_name”:”maxdiff”, “threshold”:”10”}, {“algo_name”:”sqnr”, “threshold”:”26”}, {“algo_name”:”stats”, “threshold”:”2”}, {“algo_name”:”data_range_analyzer”}, {“algo_name”:”data_distribution_analyzer”, “threshold”:”0.6”}

], “BIAS_COMPARISON_ALGORITHMS”: [

{“algo_name”:”minmax”, “threshold”:”10”}, {“algo_name”:”maxdiff”, “threshold”:”10”}, {“algo_name”:”sqnr”, “threshold”:”26”}, {“algo_name”:”stats”, “threshold”:”2”}, {“algo_name”:”data_range_analyzer”}, {“algo_name”:”data_distribution_analyzer”, “threshold”:”0.6”}

], “ACT_COMPARISON_ALGORITHMS”: [

{“algo_name”:”minmax”, “threshold”:”10”}, {“algo_name”:”data_range_analyzer”}

], “INPUT_DATA_ANALYSIS_ALGORITHMS”: [{“algo_name”:”stats”, “threshold”:”2”}], “QUANTIZATION_ALGORITHMS”: [“cle”, “None”], “QUANTIZATION_VARIATIONS”: [“tf”, “enhanced”, “symmetric”, “asymmetric”]

}

Output

Output are available in the <working-directory>/results, which looks like: .. container:

.. figure:: /../images/quant_checker_acc_debug_output_dir_struct.png

Results are provided in:

  1. HTML

  2. CSV

  3. Histogram

A log is provided in the <working-directory>/quant_checker directory.

HTML Each HTML file contains a summary of the results for each quantization option and for each input file provided.

The following example provides additional guidance on the contents of the HTML files.

../images/snpe_quantization_checker_html_sample.png

CSV

Each CSV file contains detailed computation results for a specific node type (activation/weight/bias) and quantization option. Each row in the csv file displays the op name, node name, passes accuracy (True/False), computation result (accuracy differences), threshold used for each algorithm, and the algorithm name. The format of the computation results (accuracy differences) differs according to the algorithms/metrics used.

The following table provides additional notes about the different algorithms and information in each csv row.

The following CSV example shows weight data for one of the quantization options.

../images/snpe_quantization_checker_csv_weights.png

Separate .csv files are generated for activations, weights, and biases for each quantization option. The activation-related results include analysis for each input file provided.

Histogram

For each quantization variation and for each weight and bias tensor in the model, we generate historagm. a histogram is generated for each quantization variation and for each weight and bias tensor in the model. The following example illustrates the generated histograms.

../images/quant_checker_hist.png

Logs

The log files contain the following information.

  • The commands executed as part of the script’s run, including different runs of the snpe-converter tool with different quantization options

  • Analysis failures for activations, weights, and biases

The following example shows a sample log output.

<====ACTIVATIONS ANALYSIS FAILURES====>

<====ACTIVATIONS ANALYSIS FAILURES====>

Results for the enhanced quantization: | Op Name | Activation Node | Passes Accuracy | Accuracy Difference | Threshold Used | Algorithm Used | | conv_tanh_comp1_conv0 | ReLU_6919 | False | minabs_diff: 0.59 maxabs_diff: 17.16 | 0.05 | minmax |

where,

  1. Op Name : Op name as expressed in snpe_model.dlc

  2. Activation Node : Activation node name in the operation

  3. Passes Accuracy : True if the quantized activation (or weight or bias) meets threshold when compared with values from float32 graph; false otherwise

  4. Accuracy Difference : Details about the accuracy per the algorithm used

  5. Threshold Used : The threshold used to influence the result of “Passes Accuracy” column

  6. Algorithm Used : Metric used to compare actual quantized activations/weights/biases against unquantized float data or analyze the quality of unquantized float data. Metrics can be minmax, maxdiff, sqnr, stats, data_range_analyzer, data_distribution_analyzer.